Hi,欢迎来到三方科技集团!

咨询热线:400-6263-199

必备干货!DCMM数据管理能力成熟度评估认证等级,评估流程,认证补贴等权威解答!

发布时间:2025-04-03 09:05:03
浏览次数:1
作者:三方集团

一、评估基础篇1、DCMM是什么?DCMM是《数据管理能力成熟度评估模型》GB/T 36073-2018国家标准,英文简称:(Data management Capability Maturity Model)。是我国******数据管理领域正式发布的国家标准。旨在帮助企业利用先进的数据管理理念和方法,建立和评价自身数据管理能力,持续完善数据管理组织、程序和制度,充分发挥数据在促进企业向信息化、数字化、智

一、

评估基础篇

1、DCMM是什么?

DCMM是《数据管理能力成熟度评估模型》GB/T 36073-2018国家标准,英文简称:(Data management Capability Maturity Model)。是我国******数据管理领域正式发布的国家标准。旨在帮助企业利用先进的数据管理理念和方法,建立和评价自身数据管理能力,持续完善数据管理组织、程序和制度,充分发挥数据在促进企业向信息化、数字化、智能化发展方面的价值。

2、DCMM包括哪些内容?

DCMM数据管理能力成熟度评估模型定义了数据战略、数据治理、数据架构、数据应用、数据安全、数据质量、数据标准和数据生存周期8个核心能力域,细分为28个过程域和445条能力等级标准。


DCMM包含内容.png

3、DCMM评估分为哪几个等级?

DCMM将数据管理能力成熟度划分为五个等级,自低向高依次为初始级(1级)、受管理级(2级)、稳健级(3级)、量化管理级(4级)和优化级(5级),不同等级代表企业数据管理和应用的成熟度水平不同。


DCMM等级.png

4、DCMM适合哪些评估对象?

DCMM是针对企业数据管理和应用能力的评估框架,从标准本身讲,任何企业都可以申请。目前主要适用于两类。

一是数据拥有方,如:银行、能源、通信等大数据拥有和使用的企业;

二是信息技术服务方,如数据管理中台技术提供商、数据管理技术解决方案提供商。


5、DCMM贯标企业整体现状

根据中国电子信息行业联合会网站公布,累计到上年底贯标已覆盖电力、通信、金融、政务、IT、工业制造等数百家企业。其中:5级2家,4级占比10%、3级40%、2级及以下企业占比最多,超50%。

近期,各地方政府还相继出台了鼓励政策,全面支持DCMM贯标评估。

二、

评估流程篇

1、DCMM评估具体流程

DCMM评估流程分为评估准备、正式评估和结果评议三个阶段。


DCMM流程.png


(1)评估准备阶段:

被评估方参照DCMM标准建立、健全数据管理体系,内部运行开展自评估,也可以通过贯标咨询机构协助对标,并向第三方评估机构提交有效的申请材料。

(2)正式评估阶段:

评估机构受理评估申请后,组织现场评审并出具评估报告,给予评估等级的推荐意见,并报评估工作部备案。

(3)结果评议阶段:

评估工作部对评估机构报送的评估结果进行合规性审查,对于合规性审查中发现存在较大问题的评估结果有权驳回。对于评估机构推荐的优化级、量化管理级和优化级的评估结论,评估工作部需组织专家对评估结果进行评议。


2、DCMM评估过程有哪些方式?

(1)制度层面。

审查文件和记录:包括公司层面及部门层面的规章、制度、规范和管理规定等,以及公司在管理过程中的过程文档,如会议纪要、会签记录等。

(2)平台工具层面。

观察数据管理过程和活动:重点了解数据管理系统/平台/工具的相关功能和使用记录。

(3)人员管理层面。

人员访谈:对公司的规章制度执行以及数据管理平台使用情况进行核验,确认其实施过程与客观证据是否保持一致。

3、DCMM评估过程有哪些人参与?

一般来说,数据战略和治理需要的是管理人员,其余6个能力域需要的是技术人员,从实际评估角度来说,企业匹配人员一般在5-10个。


DCMM参与人员.png

4、企业如何开展贯标准备工作?

准备工作分为三个阶段:

(1)差距分析:

对照能力等级标准的相关要求,梳理本企业数据管理的相关制度、执行过程文档、数据管理平台和工具的相关资料,进行差距分析,制定建设提升工作计划。

(2)能力建设:

健全数据管理组织,完善数据管理制度体系,优化数据管理平台和工具,开展对标自评估。

(3)量化评估:

组建评估队伍,提交正式评估申请,开展第三方评估,获取评估结果和提升整改意见。

5、企业如何初步判断评估等级?

DCMM评估包含的内容也较多,且向下兼容,所以申请高等级评估同时需要满足低等级的要求。简易评估要点主要包含企业规模、数据管理人员、数据管理制度和数据管理工具与平台等维度:


DCMM评估要点.png
DCMM三级四级.png

6、DCMM证书如何管理和查询?

中国电子信息行业联合会根据专家对DCMM评估报告复核或评议结果,在联合会官方网站公示,无异议后颁发DCMM贯标等级证书,效期为3年。3年后企业可选择证书续期或者更换证书。同时,企业可以在中国电子信息行业联合会官网(http://www.citif.org.cn)评估工作专栏进行查询。


DCMM查询.png

三、

评估价值篇

1、DCMM评估对企业有哪些收益?

(1)帮助企业科学有效地掌握数据管理方法,发现问题、找到差距,给出企业提高数据管理能力的路径。

(2)帮助企业提升内部管理,提高数据作为单位核心战略资源的地位。

(3)帮助企业提高人员技能,推动企业数据管理人才队伍建设。

(4)帮助企业提高市场竞争门槛,促进数据要素价值释放。同时,贯标企业在对外服务、试点项目、数字经济领域等,重要会议、学术交流、承接项目等均可获得更多的机会和优势。


DCMM收益.png

2、DCMM评估对行业管理的意义

(1)一是DCMM评估是大数据主管部门履行行业管理职能的重要抓手,通过DCMM贯标向行业宣传推广国家大数据发展的战略部署、先进理念和典型经验,有利于深入了解行业发展需求,培育经济发展新动能。

(2)通过DCMM的评估可以对各地方和单位的数据管理人员进行培训,提升管理人员、IT人员、业务人员数据管理的认识与技能,为地方大数据产业发展提供人才储备。

(3)夯实数字基建基础、推动数据应用和产业发展,维护国家网络安全和数据主权,是促进我国数字经济高质量发展的重要举措。

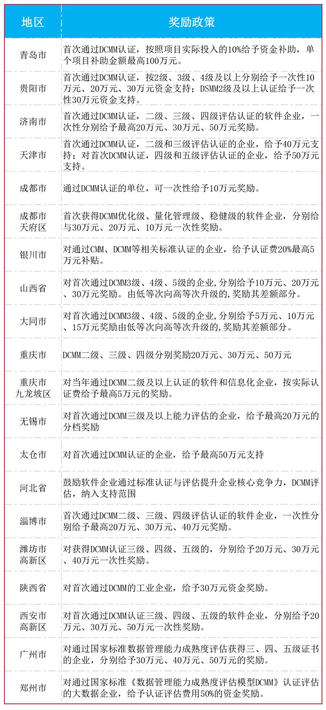
3、相关政府已出台哪些支持政策?

DCMM补贴.jpg

10年资质认证行业经验

服务10W+客户

ITSS,CS,CCRC,CMMI,DCMM等资质证书咨询

服务专业,高效,放心!欢迎咨询~


往期精彩:
招投标靠关系的时代已经结束了,因DCMM数据管理能力资质痛失项目,才明白资质认证的重要性。
DCMM认证:投标加分秘籍与认证条件全解析,助力企业在投标中“拿捏”每一分!
发钱啦!只要通过ITSS、CMMI、DCMM认证均可领取,最高50万元!快看看你能领多少吧
ITSS认证必备材料清单!少1样都可能被拒
老板必看!CMMI认证5个等级条件全解析:你的企业适合哪一级?【干货】

专业服务

专业服务

专家团队,全程指导!

省钱省时

省钱省时

明码标价,超高性价比!

赔付保障

赔付保障

拿不到证,全额退款!

售后无忧

售后无忧

专属顾问,全程跟踪服务!

在线留言

Online message

姓名

电话

留言内容

联系我们

Contact us
安徽三方科技集团有限公司
扫一扫关注
  • 地址:合肥市蜀山区新华国际广场A座12楼
  • 电话:19159092333
  • 400电话:400-6263-199
  • 网址:www.ahsfdf.com
  • 网站首页
    首页
  • 公司联系电话
    电话
  • 联系
    联系
  • 返回
    返回顶部